- 首頁
- 員工權益與福利
員工權益與福利
人權維護與資料保密
中鋼結構恪遵守全球各營運據點所在地法規,支持並遵循「聯合 國世界人權宣言」、「聯合國全球盟約」,以及國際勞工組織「工作 基本原則與權利宣言」等國際人權公約之原則與精神,為體現此一承 諾,定期鑑別員工職安衛風險及重大環境考量面,並持續改善全體員 工之工作環境條件暨員工福祉。
依照政府勞動相關法令制定符合勞動條件之規章制度:
- 依照就業服務法令提供給所有求職者平等的工作機會。
- 員工在合法權益遭受侵害或不當處置且無法合理解決時,提供 申訴管道。
- 為提供員工免於性騷擾之工作環境,及禁絕工作場所性騷擾事 件之發生,訂有「工作場所性騷擾防治措施、申訴及懲戒處理 要點」之規定。
中鋼結構為規範各廠、處辦理個人資料保護法(以下簡稱個資 法)規定之個人資料之管理、維護與利用,以避免個人權益受侵害, 特訂定「個人資料保護管理要點」予以規範,凡依個資法第四條委託 蒐集、處理或利用個人資料者均適用此要點。承辦「國家機密工程」、 「軍事機密工程」、「科技機密工程」人員,另訂定「承辦機密性工 程保密準則」,規範承辦此類機密工程人員須確實遵守。中鋼結構未 曾發生侵犯員工或顧客個人隱私權遺失資料事件。
個人資料保護管理要點如下:
- 提供外機關個人資料前,應具有法源依據、遵循主管機關,或是契 約規定,並於簽呈總經理核准後傳遞,為避免造成資料外洩、遺失 之風險,紙本及電子檔案應加密處理。
- 個人資料檔案,其性質特殊或法律另有規定不應公開其檔案名稱 者,得依政府資訊公開法或相關法律規定,限制公開或不予提供。
- 稽核應針對中鋼結構個人資料之保存、遞送,定期進行檢查,並針 對可能造成個人資料遺失、外洩、不當使用之作業,要求受檢單位 進行改善。
- 資訊處針對各單位使用之網路磁碟,檢查個人資料電子檔案分享情 形,並對異動檔案留存記錄,針對可能造成外洩之風險進行稽核作 業。
- 資訊處針對電子郵件及隨身硬碟,建置必要之資安設備及系統,針 對可能造成外洩之風險進行管控及稽核作業。
- 淘汰之個人電腦,堪用品應將硬碟格式化後方可移作他用,非堪用 品報廢簽准後硬碟拔除處理。
- 個人資料檔案安全維護工作,應符合行政院及其他相關資訊作業安 全與機密維護規範。
員工福利
中鋼結構依法成立職工福利委員會,正職人員及契約人員皆為會 員,由6位資方委員及12位勞方委員組成共同為同仁謀福利。中鋼 結構每月提撥工廠及工地殘餘下腳料變賣所得40%,做為職工福利委 員會運作資金。
中鋼結構職工福利委員會福利補助項目如下:

中鋼結構正職與契約員工自報到當天起,公司即投保勞、健保、 健康醫療、團體保險,另同仁配偶、成年子女及父母亦可自費參加健 康醫療團體保險,使同仁能安心投入工作無後顧之憂。
中鋼結構每年為員工辦理年度健康檢查,員工不分僱用類別(包 含正職、契約)、不分年齡,均可適用此項措施,此措施優於法令規定; 同仁配偶及子女也可依中鋼結構團體優惠價格自費參加檢查。
中鋼結構在勞工退休制度方面,除依勞動基準法及勞工退休金條 例之規定,定期提撥儲備金至法定退休帳戶外,特成立持股信託委員會,正職員工可自行決定每月提存金額,以定期定額方式購入公司股 票,公司會依員工每月提存金額提撥20%作為持股獎勵金。中鋼結 構另增設公提金提撥制度,提供適用勞工退休金條例於本公司未退職 年資持續滿5年,入會累計滿一年以上且持續提存之會員,依其基本 薪給提撥2%作為公提金。
中鋼結構福利委員會設置員工福利社,福利社配合優良廠商以特 惠折扣或方案,提供物美價廉日常用品及食品,並配合特定節日提出 應景禮品,供員工及協力廠商選購;福利社並向各大百貨公司、中油 採購禮品券,將大批採購折扣價格回饋予員工。



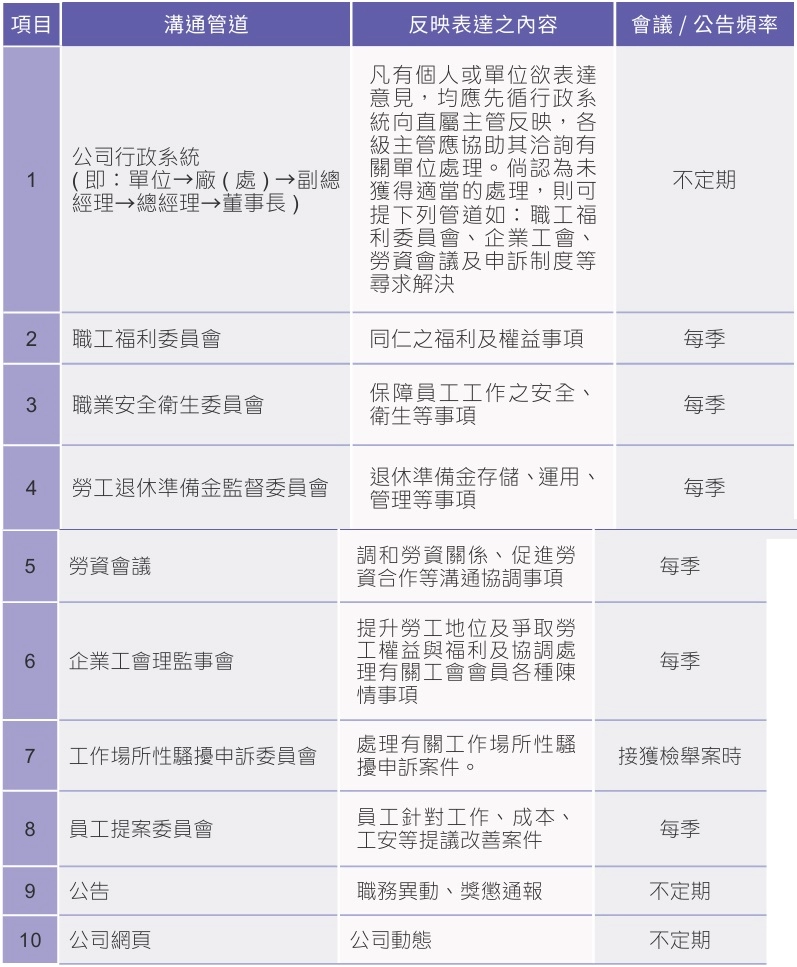
勞資溝通
中鋼結構重視員工待遇及福利,並積極培育人才,秉持誠信與尊 重的態度對待員工,營造和諧愉快之工作環境。為加強勞資溝通及建 立和諧之勞資關係,建立員工與公司之間多種溝通管道,達到充分溝 通及有效解決問題之目的。中鋼結構自成立以來並無勞資糾紛。
中鋼結構勞資溝通管道如下:

中鋼結構訂有員工提案作業標準,廠區內廣設提案改善意見鼓勵 員工提出興革意見,本提案制度也適用於協力廠商、訪客及業主,提 案建議獲得採納後,將依據貢獻度發予獎金表揚。2024年員工提案 通過27件(包含管理、工安、製造等改善),員工積極期望公司能 持續創新與改善。
為提供員工及求職者免於性騷擾之工作環境,禁絕工作場所性 騷擾事件之發生,中鋼結構亦訂定性騷擾防制措施、申訴及懲戒處理 要點,並成立工作場所性騷 擾申訴委員會;自2002年 成立工作場所性騷擾申訴委 員會以來,未曾接獲申訴案 件。

中鋼結構每年定期辦理員工滿意度調查作業,以瞭解同仁對於公 司內部各項制度(含設施)之個人意向與滿意程度,並作為提升組織 向心力及工作改善之參考。有關2024年員工滿意度調查結果及執行 情形如下:

中鋼結構每五年擴大舉辦廠慶活動,公開表揚資深員工、模範勞 工,並邀請同仁眷屬同樂,提升員工向心力,體現公司與地方之互動 及促進地方文化之交流。
中鋼結構每年度舉辦勞工教育,選擇國內知名渡假飯店舉行,行 程包含高階管理者說明公司經營動態,勞工教育也包含旅遊行程,提 升員工認同度以及凝聚向心力,促進職場和諧。

企業工會
中鋼結構員工於1988年06月01日成立中鋼結構企業工會,以 發展生產事業、促進會業合作、保障會員權益、改善會員生活、增進 會員知能及協助政府推行政令為宗旨,並訂定有企業工會章程,除一 級以上主管、人事單位正副主管外,其餘94%員工及因業務需要轉 調其他投資單位人員,皆為工會會員,可參加工會受工會保障。工會 設有理事七人,並由會員代表大會推選理事一人為理事長主持日常會 務,並設秘書一人,幹事一人(辦理日常會務),下設總務、服務、 福利、組訓四組,每組設組長一人由理事兼任。會務主要維持勞資雙 方溝通管道暢通、爭取公平、合理的勞動條件及發展和諧穩定的勞資 關係。此外,工會成員亦參與高雄市產業總工會及高雄市機械總工會 等外部工會運作,協助調解勞資糾紛、工作權糾紛…等。
中鋼結構與企業工會為穩定勞資關係、促進勞資和諧、保障勞動 權益,於2023年03月開啟團體協約協商程式,歷經半年共3次協 商會議,勞資雙方於2023年11月24日締結團體協約。本次協約有 效期間自簽約日起至2026年11月23日止,共計3年,其中內容優 於法令的部分,包含鼓勵同仁成為公司經營夥伴的「員工持股信託獎 勵金」、打造友善親職環境的「8天產檢假」等,同時透過團體協約 的模式,讓管理制度成為勞資雙方約定信守的勞動準則。